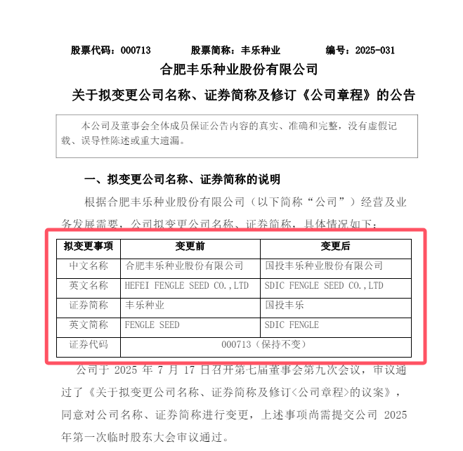
配资门户有哪些证券简称拟由“丰乐种业”变更为“国投丰乐”
来源:靠谱的配资平台有哪些
网站:西瓜在线配资,股票怎么配杠杆,对对配资
日期:2025-07-22 06:22:04
查看:176


海量资讯、精准解读,尽在新浪财经APP





